2121·Ç·²¹Ù·½ÍøÕ¾

ÖÐÎÄ

EN

Ê×Ò³ > ÐÂÎÅÖÐÐÄ > ÓªÒµÍ¨¸æ

¡¾±ÈÕÕ¡¿µç¼Ûϵ÷ΪÖйú¹â·ü´øÀ´ºÎÖÖÀå¸ï

ȪԴ£º Éú̬¾­¼ÃѧÊõ°æÊ±¼ä£º 2015-12-28

ȪԴ£º Éú̬¾­¼ÃѧÊõ°æ ×÷ÕߣºÍõè´ ÀîÁÖ¾ü Çñ¹úÓñ

µ¼¶Á£º ×î½ü¹â·üȦÖÐ×î¾¢±¬µÄ´óÊÂÎñ¾ÍÊǹâ·ü²¢Íøµç¼Ûϵ÷ £¬£¬£¬£¬£¬£¬£¬£¬ÕâÒ»Õþ²ßµÄÕýʽ³ǫ̈¿ÉÒÔ˵ÊÇһʱ¼¤ÆðÇ§ÖØÀË £¬£¬£¬£¬£¬£¬£¬£¬¹â·üȦÄÚ¸÷·´ó¿§·×·×¶ÔÕâÒ»Õþ²ß½ÒÏþ×Ô¼ºµÄ¿´·¨¡£¡£¡£¡£¡£¡£×Åʵ¹â·ü²¢Íøµç¼Ûϵ÷ÕâÒ»ÊÂÎñ²¢·Çº£ÄÚÊ×´´ £¬£¬£¬£¬£¬£¬£¬£¬Ðí¶àÍâÑóÏÈÐÐÕß¶¼ÒѾ­Ê©ÐйýÕâһĿµÄ £¬£¬£¬£¬£¬£¬£¬£¬ÄÇôÈÃÎÒÃÇÀ´À´ÏêϸÀà±ÈÆÊÎöһϠ£¬£¬£¬£¬£¬£¬£¬£¬µã»÷ϵ÷ÊÂʵ¸ø¹â·ü¹¤Òµ´øÀ´ÁËʲô£¿£¿£¿£¿£¿£¿

×î½ü¹â·üȦÖÐ×î¾¢±¬µÄ´óÊÂÎñ¾ÍÊǹâ·ü²¢Íøµç¼Ûϵ÷ £¬£¬£¬£¬£¬£¬£¬£¬ÕâÒ»Õþ²ßµÄÕýʽ³ǫ̈¿ÉÒÔ˵ÊÇһʱ¼¤ÆðÇ§ÖØÀË £¬£¬£¬£¬£¬£¬£¬£¬¹â·üȦÄÚ¸÷·´ó¿§·×·×¶ÔÕâÒ»Õþ²ß½ÒÏþ×Ô¼ºµÄ¿´·¨¡£¡£¡£¡£¡£¡£×Åʵ¹â·ü²¢Íøµç¼Ûϵ÷ÕâÒ»ÊÂÎñ²¢·Çº£ÄÚÊ×´´ £¬£¬£¬£¬£¬£¬£¬£¬Ðí¶àÍâÑóÏÈÐÐÕß¶¼ÒѾ­Ê©ÐйýÕâһĿµÄ £¬£¬£¬£¬£¬£¬£¬£¬ÄÇôÈÃÎÒÃÇÀ´À´ÏêϸÀà±ÈÆÊÎöһϠ£¬£¬£¬£¬£¬£¬£¬£¬µã»÷ϵ÷ÊÂʵ¸ø¹â·ü¹¤Òµ´øÀ´ÁËʲô£¿£¿£¿£¿£¿£¿

Ëæ×ŹŰ廯ʯÄÜÔ´µÄÈÕÒæ¿Ý½ß £¬£¬£¬£¬£¬£¬£¬£¬ÄÜÔ´µÄ¿ÉÒ»Á¬Éú³¤ÒÔ¼°ÄÜÔ´Çå¾²ÎÊÌâÒýÆð¸÷¹úµÄ¸ß¶È¹Ø×¢¡£¡£¡£¡£¡£¡£±ðµÄ £¬£¬£¬£¬£¬£¬£¬£¬¹Å°å»¯Ê¯ÄÜÔ´ÔÚ¿ª·¢Ê¹ÓÃÀú³ÌÖлᱬ·¢´ó×Ú·ÏË®¡¢·ÏÆøºÍ¹ÌÌå·ÅÆúÎï £¬£¬£¬£¬£¬£¬£¬£¬¶ÔÈ«ÇòÇéÐÎÔì³ÉÁËÑÏÖØµÄÆÆË𡣡£¡£¡£¡£¡£Æ¾Ö¤ÌìÏÂÄÜÔ´ÀíÊ»ᣨWorld Energy Council £¬£¬£¬£¬£¬£¬£¬£¬WEC£©µÄ×îÐÂÕ¹Íû £¬£¬£¬£¬£¬£¬£¬£¬Ëæ×ÅÉú³ÝÔöÌí¡¢È«Çò¾­¼ÃÉú³¤ÒÔ¼°Ò»Á¬µÄ³ÇÕò»¯Àú³Ì £¬£¬£¬£¬£¬£¬£¬£¬µ½2050ÄêÈ«ÇòÄÜÔ´ÐèÇ󽫷­Ò»·¬¡£¡£¡£¡£¡£¡£Óë´Ëͬʱ £¬£¬£¬£¬£¬£¬£¬£¬ÈôҪʵÏÖÈ«ÇòÆøÎÂÔöÌíµÍÓÚ2¡æ £¬£¬£¬£¬£¬£¬£¬£¬È«ÇòÎÂÊÒÆøÌåÅŷűØÐè½µµÍµ½Ä¿½ñµÄÒ»°ë¡£¡£¡£¡£¡£¡£2011Äê £¬£¬£¬£¬£¬£¬£¬£¬¶«ÈÕ±¾´óµØ¶¯Òý·¢¸£µºµÚÒ»ºËµçÕ¾ÊÂ¹Êºó £¬£¬£¬£¬£¬£¬£¬£¬ÈËÀà¶ÔºËµçʹÓñ¬·¢ÁËеÄÒÉÎʼ°ÊìϤ¡£¡£¡£¡£¡£¡£ÎªÏàʶ¾öÄ¿½ñ¹Å°åÄÜÔ´µÄÎÛȾÎÊÌâÒÔ¼°Î´À´¿ÉÔ¤¼ûµÄÄÜԴǷȱ £¬£¬£¬£¬£¬£¬£¬£¬¸÷¹úѸËÙÉú³¤·çÄÜ¡¢Ì«ÑôÄܺÍÉúÎïÖÊÄܵÈÇå½àµÄ¿ÉÔÙÉúÄÜÔ´¡£¡£¡£¡£¡£¡£

Ì«ÑôÄÜÊÇÒ»ÖÖ×ÊÔ´¸»ºñ¡¢ÂþÑÜÆÕ±é £¬£¬£¬£¬£¬£¬£¬£¬ÆÄ¾ß¿ª·¢Ç±Á¦µÄ¿ÉÔÙÉúÄÜÔ´¡£¡£¡£¡£¡£¡£¹â·ü·¢µçÊÇÓð뵼Ìå½çÃæµÄ¹âÉú·üÌØÐ§Ó¦½«¹âÄÜÖ±½Óת±äΪµçÄܵÄÒ»ÖÖÌ«ÑôÄÜ·¢µçÊÖÒÕ¡£¡£¡£¡£¡£¡£ÏÖÔÚ £¬£¬£¬£¬£¬£¬£¬£¬È«ÇòÌ«ÑôÄÜ·¢µçÁ¿Ô¶Ð¡ÓÚúµç¡¢ºËµç¡¢Ë®µçËùÕ¼µÄ±ÈÀý £¬£¬£¬£¬£¬£¬£¬£¬Ö÷ÒªÔµ¹ÊÔ­ÓÉÊÇÌ«ÑôÄÜ·¢µç±¾Ç®Ô¶¸ßÓڹŰåÄÜÔ´¡£¡£¡£¡£¡£¡£È»¶øÌ«ÑôÄÜ·¢µçµÄ¹æÄ£¾­¼ÃÐÔºÜÇ¿ £¬£¬£¬£¬£¬£¬£¬£¬Ëæ×ÅÊг¡¹æÄ£µÄÀ©´ó¡¢ÊÖÒÕˢР£¬£¬£¬£¬£¬£¬£¬£¬¹â·ü±¾Ç®ÒÑÓÉ1975ÄêµÄ90¡«100ÃÀԪÿÍßϽµµ½2009ÄêµÄ6ÃÀԪÿÍß¡£¡£¡£¡£¡£¡£ÓÉÕþ¸®Á¢·¨¡¢³ǫ̈°ïÖúÕþ²ßÒԴ̼¤¹â·ü·¢µçµÄÉú³¤Ä£Ê½Ôڵ¹ú¡¢Òâ´óÀû¡¢ÈÕ±¾µÈ¹úÒÑÕ¹ÏÖ³öÏÔÖøÐ§¹û¡£¡£¡£¡£¡£¡£

ƾ֤¹ú¼ÊÄÜÔ´Êð£¨International Energy Agency £¬£¬£¬£¬£¬£¬£¬£¬IEA£©·ÖÀà £¬£¬£¬£¬£¬£¬£¬£¬Íƹã¹â·üµçÁ¦Êг¡Ó¦ÓõÄÏêϸÕþ²ßÖ÷Òª°üÀ¨ÉÏÍøµç¼Û½òÌù£¨feed£­intariff £¬£¬£¬£¬£¬£¬£¬£¬FiT£©¡¢Ö±½Ó×ʽð½òÌù¡¢ÂÌÉ«µçÁ¦ÍýÏë¡¢¿ÉÔÙÉúÄÜÔ´Åä¶î±ê×¼£¨renewable portfolio standard £¬£¬£¬£¬£¬£¬£¬£¬RPS£©¡¢RPSÌ«ÑôÄܹâ·üÍýÏë¡¢¹â·üͶ×Ê»ù½ð¡¢Ë°ÊÕµÖÃâ¡¢¾»µç±íÖÆ¡¢ÉÌÒµÒøÐÐÔ˶¯¡¢µçÁ¦¹«ÓÃÊÂÒµ²¿·ÖÔ˶¯¡¢¿ÉÒ»Á¬ÐÞ½¨ÒªÇóµÈ¡£¡£¡£¡£¡£¡£Æ¾Ö¤IEA2009ÄêµÄͳ¼Æ £¬£¬£¬£¬£¬£¬£¬£¬È«ÇòÓÐ15¸ö¹ú¼ÒÔËÓÃFiT £¬£¬£¬£¬£¬£¬£¬£¬11¸ö¹ú¼ÒʹÓÃÖ±½Ó×ʽð½òÌù¡£¡£¡£¡£¡£¡£

²î±ð¹ú¼ÒÉú³¤¹â·üµÄÕþ²ßϵͳËäÓÐÏà½üÖ®´¦ £¬£¬£¬£¬£¬£¬£¬£¬µ«ÔÚÕ½ÂÔ¶¨Î»ÉÏÈÔÓвî±ð¡£¡£¡£¡£¡£¡£ÈÕ±¾ÔÚ2009Äê¡¶Ì«ÑôÄÜ·¢µçÍýÏëͼ¡·ÐÞÕý°¸ÖÐ £¬£¬£¬£¬£¬£¬£¬£¬½«Ì«ÑôÄÜÉú³¤¶¨Î»µ÷½âΪ2050ÄêǰïÔÌ­¶þÑõ»¯Ì¼ÅÅ·ÅÁ¿µÄÒªº¦ÊÖÒÕ¡£¡£¡£¡£¡£¡£ÃÀ¹úÔÚ2004ÄêÐû²¼µÄ¡¶Ì«ÑôÄܵÄδÀ´£ºÍ¨Ïò2030ÄêµÄÃÀ¹ú¹â·ü¹¤Òµõ辶ͼ¡·ÖÐ £¬£¬£¬£¬£¬£¬£¬£¬Ã÷È·ÆäÕ½ÂÔÄ¿µÄÓÅÏÈΪ¹¤ÒµÉú³¤ £¬£¬£¬£¬£¬£¬£¬£¬Æä´Î¹Ë¼°Êг¡Ó¦Óᣡ£¡£¡£¡£¡£×ܽáµÂ¹úÏà¹Ø·¨°¸¡¢×¨ÏîÊÖÒÕÑз¢É϶Թâ·ü¹¤ÒµµÄÖ§³Ö £¬£¬£¬£¬£¬£¬£¬£¬Åú×¢µÂ¹úÌ«ÑôÄÜÉú³¤¼æ¹ËÄÜÔ´Çå¾²¡¢¾­¼ÃЧÂʺÍÇéÐα£»£»£» £»£»¤µÈ¶àÖØÄ¿µÄ¡£¡£¡£¡£¡£¡£2011ÄêÄêµ× £¬£¬£¬£¬£¬£¬£¬£¬µÂ¹ú¹â·ü·¢µçÒÔ24.82GWpµÄ×ÜÈÝÁ¿ÔÚÌìϹæÄ£ÄÚÅÅÃûµÚÒ»¡£¡£¡£¡£¡£¡£Óë´Ëͬʱ £¬£¬£¬£¬£¬£¬£¬£¬µÂ¹úÕë¶Ô¹â·ü·¢µçµÄÉÏÍøµç¼Û½òÌùÒ²ÔÚһֱϽµ¡£¡£¡£¡£¡£¡£2012Äê £¬£¬£¬£¬£¬£¬£¬£¬µÂ¹ú¹â·üÉÏÍøµç¼Û½òÌùµÄÉÏÏÂÏÞ¾ùµÍÓڸùúסÃñÓÃµçÆ½¾ù¼ÛÇ®¡£¡£¡£¡£¡£¡£¹â·üÉÏÍøµç¼ÛµÄ½µµÍΪδÀ´¹â·ü·¢µçµÄÄÜÔ´Êг¡¾ºÕùÐÔÌṩÁË»ù´¡¡£¡£¡£¡£¡£¡£

ÎÒ¹úÌ«ÑôÄÜ×ÊÔ´ºÜÊǸ»ºñ £¬£¬£¬£¬£¬£¬£¬£¬Â½µØÍâòÿÄê½ÓÊܵÄÌ«Ñô·øÉäÄÜԼΪ5¡Á1019kJ £¬£¬£¬£¬£¬£¬£¬£¬ÌìÏÂÌ«Ñô·øÉä×ÜÁ¿´ïÌìÌì335¡«837kJ?cm2¡£¡£¡£¡£¡£¡£´Ó2007ÄêÆðÎÒ¹úÌ«ÑôÄÜµç³Ø²úÁ¿Ò»Á¬4Äê¾ÓÈ«ÇòµÚÒ» £¬£¬£¬£¬£¬£¬£¬£¬ÆäÉú²úÁ¿Õ¼È«Çò²úÆ·µÄ±ÈÖØÓÉ2002ÄêµÄ1.07%ÔöÌíµ½2008ÄêµÄ26% £¬£¬£¬£¬£¬£¬£¬£¬²úÁ¿µÖ´ï1.78GWp £¬£¬£¬£¬£¬£¬£¬£¬µ½ÁË2010ÄêÎÒ¹ú¹â·üµç³Ø²úÁ¿ÔòÉÏÉýµ½10GWp¡£¡£¡£¡£¡£¡£ËäÈ»ÎÒ¹úÊǹâ·üÉú²ú´ó¹ú £¬£¬£¬£¬£¬£¬£¬£¬µ«¹â·ü²úÆ·Ö÷Òª³ö¿ÚÍâÑó £¬£¬£¬£¬£¬£¬£¬£¬º£ÄÚÓ¦ÓÃÊг¡Ïà¶Ô½ÏС¡£¡£¡£¡£¡£¡£2009ÄêÎÒ¹ú¹â·ü²úÆ·95%ÒÔÉÏÒÀÀµÍâÑóÊг¡¡£¡£¡£¡£¡£¡£

ÓÉÓÚÔÚÖÆÔ챾ǮÉÏÓоø¶ÔµÄÓÅÊÆÖ°Î» £¬£¬£¬£¬£¬£¬£¬£¬Öйú¹â·üÆóÒµ¶ÔÎ÷Å·ÙÉÐÐÐγÉÍþв¡£¡£¡£¡£¡£¡£2011Äê10ÔÂ18ÈÕ £¬£¬£¬£¬£¬£¬£¬£¬µÂ¹úSolar WorldÃÀ¹ú·Ö¹«Ë¾ÍŽáÆäËû6¼ÒÉú²úÉÌÏòÃÀ¹úÉÌÎñ²¿ÕýʽÌá³öÕë¶ÔÖйú¹â·ü²úÆ·µÄ¡°Ë«·´¡±ÊÓ²ìÉêÇë¡£¡£¡£¡£¡£¡£2012Äê12ÔÂ7ÈÕ £¬£¬£¬£¬£¬£¬£¬£¬ÃÀ¹úÉÌÎñ²¿Ðû²¼ÏÂÁî £¬£¬£¬£¬£¬£¬£¬£¬¿ËÈÕÆð £¬£¬£¬£¬£¬£¬£¬£¬×îÏÈÏòÖйúÈë¿ÚÌ«ÑôÄÜµç³ØÕ÷ÊÕ¹ØË°¡£¡£¡£¡£¡£¡£2012Äê7ÔÂ24ÈÕ £¬£¬£¬£¬£¬£¬£¬£¬ÒÔSolar WorldΪÊ×µÄÅ·ÖÞ¹â·üÖÆÔìÉÌͬÃË£¨EU Pro Sun£© £¬£¬£¬£¬£¬£¬£¬£¬Õë¶Ô¡°Öйú¹â·üÖÆÔìÉ̵ÄÍÆÏúÐÐΪ¡±ÏòÅ·ÃËίԱ»áÌá³öËßËÏ¡£¡£¡£¡£¡£¡£2013Äê6ÔÂ5ÈÕ £¬£¬£¬£¬£¬£¬£¬£¬Å·ÃËÐû²¼¶ÔÖйú¹â·ü²úÆ·Õ÷ÊÕÔÝʱ·´ÍÆÏú˰¡£¡£¡£¡£¡£¡£

ÔÚÍâÑóÊг¡Åö¶¤×ÓµÄÔâÓöÒý·¢º£ÄÚ¹â·üÉú²úÉÌ·×·×½¨Éè¹â·ü·¢µçÕ¾ÒÔÉú³¤ÏÂÓιâ·üÓ¦ÓÃÊг¡¡£¡£¡£¡£¡£¡£ÎÒ¹úÕþ¸®Íƹã¹â·üÓ¦ÓÃÊг¡µÄÆð²½Ïà¶Ô½ÏÍí£º×Ô2009Äê×îÏÈ £¬£¬£¬£¬£¬£¬£¬£¬ÎÒ¹ú×îÏÈʵÑéÌ«ÑôÄܹâµçÐÞ½¨Ó¦ÓÃÊ÷Ä£ÏîÄ¿ºÍ½ðÌ«ÑôÊ÷Ä£¹¤³Ì £¬£¬£¬£¬£¬£¬£¬£¬´Ó2002ÄêÖÁ2010Äê £¬£¬£¬£¬£¬£¬£¬£¬ÎÒ¹ú¹â·ü×°»úÈÝÁ¿´Ó20.3MWpÔöÌíµ½500MWp £¬£¬£¬£¬£¬£¬£¬£¬ÔöÌíÁË23.6±¶ £¬£¬£¬£¬£¬£¬£¬£¬Äê¾ùÔöÌí49.3%¡£¡£¡£¡£¡£¡£2011Äê¹ú¼ÒÉú³¤Ë¢ÐÂίԱ»áΪº£ÄÚ¹â·ü·¢µçÖÆ¶©ÁËÉÏÍø½òÌùµç¼Û¡£¡£¡£¡£¡£¡£È»¶øÌ«ÑôÄÜ·¢µçÕ¼ÌìÏ·¢µç×ÜÁ¿µÄ±ÈÀýÈÔ΢ºõÆä΢ £¬£¬£¬£¬£¬£¬£¬£¬ÓëµÂ¹úµÄ¹â·ü·¢µç¹æÄ£Ïà±ÈÏàÈ¥ÉõÔ¶¡£¡£¡£¡£¡£¡£ 2121·Ç·²¡¤(ÖйúÓÎ)ÌåÓý¹Ù·½ÍøÕ¾

ͼ1 λÓÚ¸ÊËà¸ßÌ¨ÏØÒÑͶÈëÔËÓªµÄ¹â·ü·¢µçÕ¾

ƾ֤WEC2012ÄêµÄÅÅÃû £¬£¬£¬£¬£¬£¬£¬£¬ÖйúÄÜÔ´Çå¾²ÌìÏÂÅÅÃûµÚ59λ £¬£¬£¬£¬£¬£¬£¬£¬ÄÜÔ´Éç»á¹«ÕýÐÔÅÅÃûµÚ69λ £¬£¬£¬£¬£¬£¬£¬£¬ÄÜÔ´¶ÔÇéÐÎÓ°ÏìµÄ»º½âÅÅÃûµÚ91λ¡£¡£¡£¡£¡£¡£Éú³¤¹â·ü·¢µçµÄÓ¦ÓöԺ£ÄÚÄÜÔ´½á¹¹ÓÅ»¯¡¢ÎÂÊÒÆøÌå¼õÅÅÒÔ¼°¹â·ü¹¤ÒµµÄ¿ÉÒ»Á¬Éú³¤ÓÐ×ÅÆð¾¢µÄ×÷Óᣡ£¡£¡£¡£¡£ÆÊÎöµÂ¹úʹÓÃÔõÑùµÄ°ïÖúÕþ²ßÀ´ÊµÏÖ¹â·üµç¼ÛϽµÒÔ¼°¹â·üÓ¦ÓùæÄ£ÉÏÉý £¬£¬£¬£¬£¬£¬£¬£¬¿ÉΪÎÒ¹ú¹â·ü·¢µçÒÔÖÂÕûÌåÇå½àÄÜÔ´µÄÉú³¤Æðµ½½è¼ø×÷Óᣡ£¡£¡£¡£¡£

1¡¢µÂ¹ú¹â·ü·¢µçÉú³¤Åä¾°¼°ÏÖ×´

1.1¡¢Á¢·¨Ö§³Ö

×Ô2000Äê½ÒÏþ¡¶¿ÉÔÙÉúÄÜÔ´·¨¡·£¨Erneuerbare£­En-ergien£­Gesetz £¬£¬£¬£¬£¬£¬£¬£¬EEG·¨°¸£©ÒÔÀ´ £¬£¬£¬£¬£¬£¬£¬£¬µÂ¹ú¿ÉÔÙÉúÄÜԴʵÏÖÁËѸÃÍÉú³¤¡£¡£¡£¡£¡£¡£2011ÄêÆä¿ÉÔÙÉúÄÜÔ´·¢µçÁ¿Õ¼ÌìÏ·¢µç×ÜÁ¿µÄ21%£¨¼ûͼ2£© £¬£¬£¬£¬£¬£¬£¬£¬2012ÄêÉϰëÄêµÂ¹ú¿ÉÔÙÉúÄÜÔ´·¢µçÁ¿Õ¼Æä×ܵçÁ¦ÏûºÄ´ï25.1%¡£¡£¡£¡£¡£¡£EEG·¨°¸Ç¿ÖÆÒªÇóµÂ¹úËùÓеĵçÁ¦¹«Ë¾ÒԸ÷¨°¸»®¶¨µÄÉÏÍø½òÌù¼ÛÇ®£¨FiT£©¹ºÖ÷¢µç²à¹©Ó¦µÄ¿ÉÔÙÉúÄÜÔ´·¢µç¡£¡£¡£¡£¡£¡£¼øÓÚ¿ÉÔÙÉúÄÜÔ´½Ï¸ßµÄ·¢µç±¾Ç® £¬£¬£¬£¬£¬£¬£¬£¬µÂÍõ·¨¶¨µÄFiT¼ÛǮͨ³£¸ßÓÚÆäÖÕ¶ËסÃñÓû§µç¼Û¡£¡£¡£¡£¡£¡£ÀýÈç2001ÄêµÂÍõ·¨¶¨¹â·üFiT¼ÛǮΪ51Eurocent/kWh £¬£¬£¬£¬£¬£¬£¬£¬¶øÎôʱµÂ¹úÌìÏÂÖÕ¶ËסÃñÓû§µç¼Ûƽ¾ùµÍÓÚ20Eurocent/kWh¡£¡£¡£¡£¡£¡£

ÔÚEEG·¨°¸µÄÖ§³ÖÏ £¬£¬£¬£¬£¬£¬£¬£¬µÂ¹ú¿ÉÔÙÉúÄÜÔ´È¡µÃÁ˳¤×ãÉú³¤ £¬£¬£¬£¬£¬£¬£¬£¬ÆäÖйâ·ü·¢µçµÄÉú³¤ÓÈΪÏÔÖø¡£¡£¡£¡£¡£¡£ÓÉͼ3¿É¼û £¬£¬£¬£¬£¬£¬£¬£¬µÂ¹ú¹â·üÄêÐÂÔö×°»úÁ¿×Ô2003ÄêÆð´ó¹æÄ£ÔöÌí¡£¡£¡£¡£¡£¡£×èÖ¹2011Äê £¬£¬£¬£¬£¬£¬£¬£¬µÂ¹úÀۼƹâ·ü×°»úÁ¿µÖ´ïÁË24820MWp £¬£¬£¬£¬£¬£¬£¬£¬Æä×°»úÈÝÁ¿Õ¼ÌìϵçÁ¦×°»ú×ܶîµÄ15%¡£¡£¡£¡£¡£¡£2011Äê £¬£¬£¬£¬£¬£¬£¬£¬¹â·üÂúÔØ·¢µç970¸öСʱ £¬£¬£¬£¬£¬£¬£¬£¬·¢µçÁ¿Õ¼ÌìÏÂ×Ü·¢µçÁ¿µÄ3%¡£¡£¡£¡£¡£¡£ 2121·Ç·²¡¤(ÖйúÓÎ)ÌåÓý¹Ù·½ÍøÕ¾

ͼ2 2011ÄêµÂ¹ú¸÷µçÁ¦ÄÜÔ´·¢µç×ÜÁ¿Õ¼±È¡¡ 2121·Ç·²¡¤(ÖйúÓÎ)ÌåÓý¹Ù·½ÍøÕ¾

ͼ3 µÂ¹ú2000¡«2011Äê¹â·üÄêÐÂÔö¼°ÀÛ¼Æ×°»úÁ¿

1.2¡¢ÄÜÔ´Éú³¤Õ½ÂÔ

2010Äê9Ôµ¹úÁª°î¾­¼ÃÓëÊÖÒÕ²¿½ÒÏþÁË¡¶ÄÜÔ´Õ½ÂÔ2050¡ª¡ª¡ªÇå½à¡¢¿É¿¿ºÍ¾­¼ÃµÄÄÜԴϵͳ¡·±¨¸æ¡£¡£¡£¡£¡£¡£¸Ã±¨¸æ¾öÒé¸Ã¹ú½«ÔÚÖð²½Í£Óú˵çµÄͬʱ½øÈë¿ÉÔÙÉúÄÜԴʱ´ú¡£¡£¡£¡£¡£¡£µÂ¹úÕþ¸®½«ÕâÒ»¾öÒéÊÓΪÆä¾­¼ÃºÍÉç»áÉú³¤µÄÀï³Ì±®¡£¡£¡£¡£¡£¡£ÆäÏêϸ»®¶¨ÌåÏÖÔÚÒÔÏÂËĸö·½Ã棺

£¨1£©×î³ÙÓÚ2020ÄêÄêµ×ǰ×èֹʹÓÃËùÓк˵糧£»£»£» £»£»

£¨2£©ÔÚ¸÷¸öÁìÓòÆð¾¢ÍØÕ¹¿ÉÔÙÉúÄÜÔ´Éú³¤£»£»£» £»£»

£¨3£©¼ÓËÙÖÇÄܵçÍøµÄÉú³¤£»£»£» £»£»

£¨4£©Ê¹ÓÃÏÖ´ú»¯ÊÖÒÕÌá¸ßÄÜЧ £¬£¬£¬£¬£¬£¬£¬£¬ÓÈÆäÊÇÔÚÐÞ½¨¡¢½»Í¨ºÍµçÁ¦ÏûºÄµÈÁìÓò¡£¡£¡£¡£¡£¡£

ΪÁËÌæ»»ÏÖÔÚÕ¼µÂ¹úÌìÏ·¢µç×ÜÁ¿18%£¨2011ÄêÊý¾Ý£©µÄºËÄÜ·¢µçÁ¿ £¬£¬£¬£¬£¬£¬£¬£¬µÂ¹úÐèÒª¶¦Á¦´ó¾ÙÉú³¤¹â·ü¡¢·çÄܼ°ÉúÎïÖÊÄܵȿÉÔÙÉúÄÜÔ´¡£¡£¡£¡£¡£¡£ÆäÖÐ £¬£¬£¬£¬£¬£¬£¬£¬¹â·ü·¢µç¾ßÓÐÆÕ±éµÄÄÜԴȪԴ¼°ÂþÑÜ £¬£¬£¬£¬£¬£¬£¬£¬Í¬Ê± £¬£¬£¬£¬£¬£¬£¬£¬Îݶ¥ÁýÕÖ¼°¹â·üÐÞ½¨Ò»Ì廯ƽÂþÑÜʽ·¢µç·½·¨ÎÞÐèÕ¼ÓõØÃæ¿Õ¼ä £¬£¬£¬£¬£¬£¬£¬£¬Òò¶øÆäÉú³¤¿Õ¼äÖØ´ó¡£¡£¡£¡£¡£¡£

¹â·ü·¢µçµÄÉú³¤µÃÒæÓÚÖÇÄܵçÍøµÄÉú³¤¼°ÐÞ½¨¡¢½»Í¨µÈÁìÓòµÄµçÁ¦ÏûºÄÐèÇ󡣡£¡£¡£¡£¡£Ê×ÏÈ £¬£¬£¬£¬£¬£¬£¬£¬µçÍøµÄÀ©³ä¼°ÏÖ´ú»¯Îª¹â·ü·¢µçµÄ²¢Íø½¨ÉèÁË»ù´¡¡£¡£¡£¡£¡£¡£2007ÄêÅ·ÖÞÌá³öÁË¡°³¬µÈÖÇÄܵçÍøµÄ¹¹Ï롱 £¬£¬£¬£¬£¬£¬£¬£¬ÆäÉú³¤Æ«ÏòÖ÷ÒªÊǹ¹½¨ÂþÑÜʽ·¢µçÓë½»»¥Ê½¹©µçÓÚÒ»ÌåµÄÊèɢʽµçÍø¡£¡£¡£¡£¡£¡£Ïà¹ØÓڹŰåµçÁ¦ £¬£¬£¬£¬£¬£¬£¬£¬¹â·ü·¢µçÊÜÌìÆø¡¢¼¾½Úת±äÓ°Ïì½Ï´ó £¬£¬£¬£¬£¬£¬£¬£¬·¢µçÁ¿²¢²»Îȹ̡£¡£¡£¡£¡£¡£¶ÔµçÍø¾ÙÐÐˢн«ÓÐÖúÓÚ¹â·ü·¢µç²¢Íø £¬£¬£¬£¬£¬£¬£¬£¬²¢Äܸü³ä·ÖµØÊ¹ÓÃÂþÑÜʽ·¢µç²àµÄÊ£ÓàµçÁ¦¡£¡£¡£¡£¡£¡£Æä´Î £¬£¬£¬£¬£¬£¬£¬£¬ÐÞ½¨¡¢½»Í¨µÈÁìÓòµÄÉú³¤½«À©´ó¹â·üµÈ¿ÉÔÙÉúÄÜÔ´µÄʹÓÿռ䡣¡£¡£¡£¡£¡£ÀýÈçÍÆ¹ã¹â·üÐÞ½¨Ò»Ì廯 £¬£¬£¬£¬£¬£¬£¬£¬ÔÚÊÐÕþÖÐʹÓÃÌ«ÑôÄÜ·µÆ¡¢¾°¹ÛÕÕÃ÷ºÍ½»Í¨Ñ¶ºÅµÆµÈ¡£¡£¡£¡£¡£¡£

ÓÐÁËÇåÎúµÄÕ½ÂÔÉú³¤µ¼Ïò £¬£¬£¬£¬£¬£¬£¬£¬ÔÙ¸¨ÒÔÖ´·¨Ö§³Ö £¬£¬£¬£¬£¬£¬£¬£¬µÂ¹úÕþ¸®Ïò˽È˼°ÆóÒµÌṩÁËÇåÎúµÄ¹â·üͶ×ʵ¼Ïò £¬£¬£¬£¬£¬£¬£¬£¬ÔöÇ¿ÁËͶ×ÊÐÅÐÄ¡£¡£¡£¡£¡£¡£

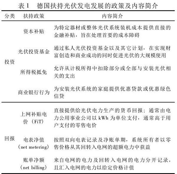
2¡¢µÂ¹ú¹â·üÉú³¤Ö§³ÖÕþ²ß

Ôڵ¹úʵÑéÄÜÔ´Õ½ÂÔ¡¢Á¢·¨Éú³¤¿ÉÔÙÉúÄÜÔ´µÄ´óÅä¾°Ï £¬£¬£¬£¬£¬£¬£¬£¬Éú³¤¹â·ü·¢µçÈÔÐèÒªÓÐÕë¶ÔÐԵĹ¤ÒµÕþ²ßÀ´×öÖ§³Ö¡£¡£¡£¡£¡£¡£°üÀ¨2000ÄêEEG·¨°¸¼°2004Äê¡¢2009ÄêÐÞÕý°¸ÔÚÄÚ £¬£¬£¬£¬£¬£¬£¬£¬µÂ¹ú×Ô1985ÄêÖÁ2012Äê¹²¹«²¼ÁË35ÏîÓë¹â·üµçÁ¦Éú³¤Ïà¹ØµÄÕþ²ßÎļþ£¨Ö÷Òª°ïÖúÕþ²ß¼°·½·¨¼û±í1£©¡£¡£¡£¡£¡£¡£ÕâЩÕþ²ßµÄÖ±½ÓЧ¹û¼´ÊÇʵÏÖ¹â·ü×°»úÁ¿µÄ´ó¹æÄ£ÉÏÉý¡£¡£¡£¡£¡£¡£µÂ¹ú¹â·üÔÚ×°»úÁ¿Ò»Ö±ÔöÌíµÄͬʱ £¬£¬£¬£¬£¬£¬£¬£¬ÆäͶ×ʹâ·üϵͳµÄͶ×ʱ¾Ç®Ò²Ò»Ö±Ï½µ¡£¡£¡£¡£¡£¡£ÒÔ100kWp·¢µçÈÝÁ¿ÒÔÄÚÎݶ¥¹â·üϵͳÖÕ¶ËΪÀý £¬£¬£¬£¬£¬£¬£¬£¬¸ÃÀàÐÍÖն˿ͻ§Æ½¾ù˰ǰ¼ÛÇ®×Ô2006ÄêµÚ2¼¾¶ÈµÄ5000/kWp½µµÍµ½2012ÄêµÚ2¼¾¶ÈµÄ1776/kWp £¬£¬£¬£¬£¬£¬£¬£¬½µ·ù´ï64.5%¡£¡£¡£¡£¡£¡£ÕâЩÏÔÖøµÄ¹â·üÉú³¤Ð§¹ûÓëµÂ¹úÕþ¸®µÄ¸÷Ïî°ïÖúÕþ²ßÊÇ·Ö²»¿ªµÄ¡£¡£¡£¡£¡£¡£ 2121·Ç·²¡¤(ÖйúÓÎ)ÌåÓý¹Ù·½ÍøÕ¾ 2121·Ç·²¡¤(ÖйúÓÎ)ÌåÓý¹Ù·½ÍøÕ¾

µÂ¹ú¶Ô¹â·ü·¢µçµÄÖ§³ÖÕþ²ß¿É·ÖÀàΪͶ×Ê¡¢»Ø±¨¡¢Ç¿ÖÆÒªÇó¼°ÆäËüµÈ¹²ËĸöÖÖ±ð£¨Èç±í1Ëùʾ£©¡£¡£¡£¡£¡£¡£´ÓÖпɼû £¬£¬£¬£¬£¬£¬£¬£¬³ýÁË¿ÉÔÙÉúÄÜÔ´Åä±È±ê×¼ÒÔ¼°¿ÉÒ»Á¬ÐÞ½¨ÒªÇóÊÇÒÔÇ¿ÖÆµÄ·½·¨Éú³¤¹â·ü·¢µçÖ®Íâ £¬£¬£¬£¬£¬£¬£¬£¬µÂ¹úÕþ¸®Ö÷ÒªÊÇͨ¹ýÌṩͶ×Ê¡¢»Ø±¨Á½·½ÃæµÄÓÅ»ÝÕþ²ßÀ´¼¤ÀøË½ÈË¡¢ÆóÒµ×Ô¾õͶ×ʹâ·ü·¢µçϵͳ¡£¡£¡£¡£¡£¡£

ÔÚͶ×Ê·½Ãæ £¬£¬£¬£¬£¬£¬£¬£¬µÂ¹úÒ»·½ÃæÊ¹ÓÃÖ±½ÓµÄ×ÊÔ´½òÌù·½·¨À´½µµÍ˽ÈË×°Öùâ·üϵͳµÄ±¾Ç®Ãż÷ £¬£¬£¬£¬£¬£¬£¬£¬ÁíÒ»·½Ã渨ÒÔÏìÓ¦ËùµÃ˰¼õÃâ¡¢ÒøÐÐÓŻݴû¿î¼°¹â·üͶ×Ê»ù½ðµÈ²ÆÎñ¡¢½ðÈÚÕþ²ßÌá¸ß˽ÈËͶ×ʸ߼۵Ĺâ·üϵͳµÄÆð¾¢ÐÔ¡£¡£¡£¡£¡£¡£

Ôڻر¨·½Ãæ £¬£¬£¬£¬£¬£¬£¬£¬ÒÔEEG·¨°¸ÎªÖ§³Ö £¬£¬£¬£¬£¬£¬£¬£¬¶Ô˽È˹â·üϵͳ³ý×ÔÓõãÍâµÄÊ£ÓàµçÁ¦ÒÔ·¨¶¨¸ß¼ÛËùÓв¢ÍøÊÕ¹º £¬£¬£¬£¬£¬£¬£¬£¬ÔöÌíÁË˽È˹â·üϵͳ³ý×ÔÓõçÍâµÄÊÕÒæ¡£¡£¡£¡£¡£¡£µÂ¹úFiTÓÐÒÔÏÂÈý´óÌØÕ÷£º

£¨1£©¶¨¼Ûϸ»¯¡£¡£¡£¡£¡£¡£µÂ¹úEEG·¨°¸²»µ«½öΪ²î±ðÀàÐ͵ĿÉÔÙÉúÄÜÔ´µçÁ¦×¼È·¶¨¼Û £¬£¬£¬£¬£¬£¬£¬£¬×Ô2004ÄêÆð £¬£¬£¬£¬£¬£¬£¬£¬Õë¶Ô×°»úÈÝÁ¿µÄ²î±ð £¬£¬£¬£¬£¬£¬£¬£¬EEG·¨°¸Îª²î±ðµÄ¹â·üϵͳ¸øÓèÁËÔ½·¢Ï¸»¯µÄµçÁ¦¶¨¼Û¡£¡£¡£¡£¡£¡£ÀýÈç £¬£¬£¬£¬£¬£¬£¬£¬·¢µçÈÝÁ¿Ïà¶Ô½ÏСµÄסÃñÎݶ¥¹â·üϵͳËùµÃµÄ½òÌùµç¼ÛÒª¸ßÓÚ´ó¹æÄ£µÄ¹â·ü·¢µçÕ¾¡£¡£¡£¡£¡£¡£ÕýÊÇÕâÑùµÄ׼ȷ¶¨¼ÛÒ²ÈÃÕþ²ß¾ßÓÐÁËÖ¸µ¼ÐÔ £¬£¬£¬£¬£¬£¬£¬£¬Ö¸µ¼Á˵¹úÒÔÎݶ¥¹â·üΪÖ÷µ¼µÄ¹â·üÉú³¤ÃûÌᣡ£¡£¡£¡£¡£

£¨2£©ºã¾Ã°ü¹Ü¡£¡£¡£¡£¡£¡£Ôڵ¹ú £¬£¬£¬£¬£¬£¬£¬£¬ÐÂͶ²úµÄ¿ÉÔÙÉúÄÜÔ´µçÕ¾ÔÚͶ²úÒÔºóµÄ20ÄêÄÚ¾ùÏíÊÜ×°ÖÃͶ²úʱµÄÀο¿ÉÏÍøµç¼ÛÏíÊܽòÌù £¬£¬£¬£¬£¬£¬£¬£¬²»ËæFiTµÄϽµ¶ø×ª±ä¡£¡£¡£¡£¡£¡£20ÄêÀο¿µç¼ÛµÄ»®¶¨¸øÓèͶ×ÊÕßÎȹ̵ÄÊÕÒæ°ü¹Ü £¬£¬£¬£¬£¬£¬£¬£¬ÔöÇ¿ÁËͶ×ʵÄÐÅÐÄ¡£¡£¡£¡£¡£¡£

£¨3£©ÂÌÉ«µçÁ¦·Ö̯¡£¡£¡£¡£¡£¡£ËäÈ»µÂ¹ú¸÷µçÁ¦¹«Ë¾±»EEG·¨°¸Ç¿ÖÆÒªÇó¸ß¼Û¹ºÖÿÉÔÙÉúÄÜÔ´ £¬£¬£¬£¬£¬£¬£¬£¬µ«×îÖÕµçÁ¦¹«Ë¾½«Õâ±ÊÓɸ߼۹ºÖÃÂÌÉ«µçÁ¦Ìá¸ßµÄÕûÌìְ̯¸øÌìϵÄÖն˵çÁ¦ÏûºÄÕß¡£¡£¡£¡£¡£¡£Ì¯±¡Á˵ÄÂÌÉ«µçÁ¦±¾Ç®¶ÔÖն˵ç¼ÛµÄºÏÀíÐÔÍþв²»´ó £¬£¬£¬£¬£¬£¬£¬£¬Í¬Ê±ÓÖ×èÖ¹Á˲ÆÎñ»òµçÁ¦¹«Ë¾µÄ¼òµ¥¼ç¸º £¬£¬£¬£¬£¬£¬£¬£¬Ê¹ºã¾Ã¸ß¼Û¹ºÖÃÂÌÉ«µçÁ¦³ÉΪ¿ÉÄÜ¡£¡£¡£¡£¡£¡£

3¡¢µÂ¹ú¹â·üµç¼ÛϽµÀú³Ì

ǰÊö¿ÉÖª £¬£¬£¬£¬£¬£¬£¬£¬µÂ¹ú¹â·üµÄµç¼Û²¢·ÇÖ±½ÓÓÉÊг¡¹©ÐèÀ´¾öÒé £¬£¬£¬£¬£¬£¬£¬£¬¶øÊÇÓɵ¹úEEG·¨°¸ÖеÄFiT½òÌù¼ÛÇ®À´»®¶¨µÄ¡£¡£¡£¡£¡£¡£ÒÔEEG·¨°¸ÎªÖ§³Ö £¬£¬£¬£¬£¬£¬£¬£¬Ê®¶àÄêÀ´µÂ¹ú¹â·üϵͳװ»úÁ¿ÔÚÒ»Ö±ÅÊÉýµÄͬʱ £¬£¬£¬£¬£¬£¬£¬£¬µÂ¹úÕþ¸®Ò²ÔÚÒ»Ö±µØÐÞ¶©FiT½òÌùÂÊ¡£¡£¡£¡£¡£¡£

ÓÉͼ4ÖÐÕÛÏßת±ä¿É¼û £¬£¬£¬£¬£¬£¬£¬£¬2004ÄêÒÔǰ¹â·üÖ»ÓÐÒ»¸öÉÏÍø½òÌù¼ÛÇ®¡£¡£¡£¡£¡£¡£2004ÄêÆð £¬£¬£¬£¬£¬£¬£¬£¬Æ¾Ö¤Ëù×°Öùâ·üϵͳµÄ¹æÄ£ £¬£¬£¬£¬£¬£¬£¬£¬¶ÔÆäËù·¢¹â·üµç¸øÓèÓвî±ðµÄÉÏÍø½òÌùµç¼Û¡£¡£¡£¡£¡£¡£´Ó2004ÄêÆðÖÁ2009Äê £¬£¬£¬£¬£¬£¬£¬£¬FiT½òÌùÂÊϽµÇ÷ÊÆÏà¶ÔƽÎÈ £¬£¬£¬£¬£¬£¬£¬£¬µ«×Ô2009ÄêÆðFiT½òÌùÂÊϽµËÙÂʼÓËÙ £¬£¬£¬£¬£¬£¬£¬£¬ÖÁ2012Äê¹â·üÉÏÍøµç¼Û½òÌùÂÊÉÏÏÂÏÞ¾ùµÍÓڵ¹úסÃñÓõç¼ÛÇ®µÄƽ¾ùÖµ¡£¡£¡£¡£¡£¡£

ÓÉÓÚµçÁ¦¹«Ë¾±»Ç¿ÖÆÒԸ߼۹ºÖÿÉÔÙÉúÄÜÔ´·¢µç £¬£¬£¬£¬£¬£¬£¬£¬ÓÚÊÇËûÃǽ«Õⲿ·ÖÂÌÉ«µçÁ¦ÓöÈÒÔ¡°EEGÂÌÉ«µçÁ¦·Ö̯·Ñ¡±µÄÐÎʽת¼Þµ½µçÁ¦ÏûºÄÕßÉíÉÏ¡£¡£¡£¡£¡£¡£ËäÈ»·¨¶¨¹â·üÉÏÍøµç¼Û½òÌùÔÚһֱϽµ £¬£¬£¬£¬£¬£¬£¬£¬¿ÉÊÇÓÉÓÚ×°»ú¹æÄ£µÄÒ»Ö±ÅÊÉý £¬£¬£¬£¬£¬£¬£¬£¬ÂÌÉ«µçÁ¦·Ö̯·ÑÒ²Ô½À´Ô½¸ß¡£¡£¡£¡£¡£¡£Óë´Ëͬʱ £¬£¬£¬£¬£¬£¬£¬£¬¹Å°åÄÜÔ´µÄ¼ÛǮҲÔÚÉÏÉý £¬£¬£¬£¬£¬£¬£¬£¬ÕâË«ÖØÁ¦Á¿µ¼Öµ¹úº£ÄÚסÃñÓÃµçÆ½¾ù¼ÛÇ®´Ó2000ÄêµÄ13.9Eurocent/kWhÉÏÉýµ½2012ÄêµÄ26.4Eurocent/kWh£¨¼ûͼ4Öù״ͼ£©¡£¡£¡£¡£¡£¡£ 2121·Ç·²¡¤(ÖйúÓÎ)ÌåÓý¹Ù·½ÍøÕ¾

ÕýÊÇ·¨¶¨FiT½òÌù¼ÛÇ®µÄϽµÓëͨË×µç¼ÛÉÏÉýµÄË«ÖØ×ª±ä £¬£¬£¬£¬£¬£¬£¬£¬2012ÄêµÂ¹úFiT¼ÛÇ®ÉÏÏÂÏÞ¾ùµÍÓڵ¹úÌìÏÂÖÕ¶ËסÃñÓõçµÄƽ¾ùµç¼Û £¬£¬£¬£¬£¬£¬£¬£¬Ê¹µÃµÂ¹ú²¿·ÖµØÇøÔÚ2012ÄêʵÏÖÁ˹â·üµçÁ¦µÄƽ¼ÛÉÏÍø¡£¡£¡£¡£¡£¡£

ƾ֤¹Å°å΢¹Û¾­¼ÃѧÀíÂÛ £¬£¬£¬£¬£¬£¬£¬£¬ÔÚûÓÐÊг¡½øÈëÃż÷ÒÔ¼°À©´óÉú²ú¹æÄ£µÄÊÖÒÕÏÞÖÆÊ± £¬£¬£¬£¬£¬£¬£¬£¬¹©Ó¦Á¿Óë¼ÛǮת±äÆ«ÏòÊÇͬÏòµÄ¡£¡£¡£¡£¡£¡£Í¬Àí £¬£¬£¬£¬£¬£¬£¬£¬¹â·üFiTÔ½¸ß £¬£¬£¬£¬£¬£¬£¬£¬ÄêÐÂÔö×°»úÁ¿Ò²ÏìÓ¦Ó¦¸ÃÔ½¸ß¡£¡£¡£¡£¡£¡£È»¶øµÂ¹ú¹â·üµÄ×°ÖùæÄ£¼°FiT½òÌù¼ÛÇ®Á½ÕßÖ®¼äµÄת±äÆ«ÏòÈ´Óë´ËÏà㣡£¡£¡£¡£¡£¡£±ÈÕÕͼ3ºÍͼ4¿É·¢Ã÷ £¬£¬£¬£¬£¬£¬£¬£¬ËäÈ»·¨¶¨FiTÔÚһֱϽµ £¬£¬£¬£¬£¬£¬£¬£¬¿ÉÿÄêÐÂÔö¹â·ü×°»úÁ¿ÔÚÒ»Ö±ÅÊÉý¡£¡£¡£¡£¡£¡£ÓÈÆäÔÚ2009Äêǰºó £¬£¬£¬£¬£¬£¬£¬£¬FiT½òÌù¼ÛǮϽµËÙÂʼÓËÙ £¬£¬£¬£¬£¬£¬£¬£¬¿É¹â·ü×°»úÁ¿ÐÂÔöËÙÂÊÒ²ÔÚ¼ÓËÙ¡£¡£¡£¡£¡£¡£ÓÉÓÚFiT½òÌù¼ÛǮչÏÖµÄÊÇ×°Öùâ·üϵͳºó˽ÈË»òÆóҵͨ¹ýÂôµç¿É»ñµÃµÄÊÕÒæÂÊ £¬£¬£¬£¬£¬£¬£¬£¬ÓÉ´Ë¿ÉÍÆ²âÂôµçÊÕÒæÂʽµµÍºó×°ÖÃÁ¿ÈÔÔÚÉÏÉýµÄÔµ¹ÊÔ­ÓÉÓëͶ×ʵı¾Ç®Ï½µÓйء£¡£¡£¡£¡£¡£

Ͷ×Ê×°Öùâ·üϵͳµÄ³ÉÔ­À´×ÔÁ½¸ö·½Ã棺¹ºÖùâ·üϵͳµÄ±¾Ç®ºÍ×°Öñ¾Ç®¡£¡£¡£¡£¡£¡£×Ô2008ÄêÆð £¬£¬£¬£¬£¬£¬£¬£¬ÊÜÉú²úÊÖÒÕµÄÌá¸ß¡¢Éú²ú¹æÄ£À©´óÒÔ¼°²úÄܹýÊ£µÈÎÊÌâ £¬£¬£¬£¬£¬£¬£¬£¬È«ÇòÌ«ÑôÄܼ¶¾§Ìå¹èÒÔ¼°¹â·ü×é¼þ¼ÛÇ®´ó·ùÌøË®¡£¡£¡£¡£¡£¡£Ô­ÖÊÁϼÛÇ®µÄϵøÊ¹µÃ¹â·üϵͳÕûÌåͶ×ʱ¾Ç®´ó·ùϽµ¡£¡£¡£¡£¡£¡£

Ͷ×ʱ¾Ç®µÄϽµÎª½µµÍ¹â·üµç¼ÛÌṩÁËÌõ¼þÌõ¼þ¡£¡£¡£¡£¡£¡£ÈôÊDz»µ÷½âFiT¼ÛÇ® £¬£¬£¬£¬£¬£¬£¬£¬¶øÊÇά³Ö¸ß¼Û½òÌùÒÔ½øÒ»²½´Ì¼¤×°»ú¹æÄ£µÄÉÏÉý £¬£¬£¬£¬£¬£¬£¬£¬ÄÇôµçÁ¦¹«Ë¾¸ß¼Û¹ºÖÃÂÌÉ«µçÁ¦µÄ±¾Ç®¼ç¸º½«¸üÖØ¡£¡£¡£¡£¡£¡£ÓÉ´Ë £¬£¬£¬£¬£¬£¬£¬£¬×ªÒƵ½µçÁ¦ÖÕ¶ËÏûºÄÕßÉíÉϵÄÂÌÉ«µçÁ¦·Ö̯·ÑÒ²½«½øÒ»²½Ìá¸ß £¬£¬£¬£¬£¬£¬£¬£¬½ø¶øÍþвÌìϵçÁ¦¼ÛÇ®µÄÎȹÌÐÔ¡£¡£¡£¡£¡£¡£Òò´Ë £¬£¬£¬£¬£¬£¬£¬£¬Ö»ÓÐÔÚÆ½ºâ˽ÈË×°Öùâ·üϵͳµÄͶ×ʼ°»Ø±¨µÄÌõ¼þÏ £¬£¬£¬£¬£¬£¬£¬£¬²ÎÕÕͶ×ʱ¾Ç®ÒÔ¼°Ã¿ÄêÐÂÔö×°»úÁ¿µÄת±ä¶ÔFiT½òÌù¼ÛÇ®¾ÙÐе÷½â £¬£¬£¬£¬£¬£¬£¬£¬²Å»ªÒ»·½Ãæ¼ÌÐøÍÆ½ø¹â·ü·¢µçÉú³¤ £¬£¬£¬£¬£¬£¬£¬£¬Ò»·½ÃæÎ¬³ÖÖն˵çÁ¦¼ÛÇ®µÄÎȹ̡£¡£¡£¡£¡£¡£±ðµÄ £¬£¬£¬£¬£¬£¬£¬£¬²ÎÕÕÐÂÔö×°»úÁ¿µ÷½âFiT¼ÛǮҲ¿ÉÒÖÖÆ¹â·üÊг¡¹ý¿ì¹ýÈÈÔöÌí¡£¡£¡£¡£¡£¡£ÓÉ´Ë¿É×èÖ¹¹â·ü¹¤ÒµÁ´·ºÆð²úÄܹýÊ£ £¬£¬£¬£¬£¬£¬£¬£¬ÒÔ¼°¶ñÐÔ¼ÛǮս¡£¡£¡£¡£¡£¡£

Ö÷Ҫƾ֤FiT½òÌù¼ÛÇ®µ÷½âת±ä £¬£¬£¬£¬£¬£¬£¬£¬²¢²ÎÕÕ²î±ðʱÆÚÏìÓ¦µÄ¸¨ÖúÕþ²ß £¬£¬£¬£¬£¬£¬£¬£¬±¾ÎĽ«µÂ¹ú¹â·üµç¼ÛϽµÀú³Ì·ÖΪÈý¸ö½×¶Î£ºÆð²½½×¶Î¡¢Éú³¤½×¶ÎºÍµ÷½â½×¶Î£¨¼ûͼ5£©¡£¡£¡£¡£¡£¡£ 2121·Ç·²¡¤(ÖйúÓÎ)ÌåÓý¹Ù·½ÍøÕ¾

Æð²½½×¶ÎÊÇ2000ÄêÖÁ2003Äê¡£¡£¡£¡£¡£¡£Ôڴ˽׶ÎÕë¶ÔËùÓз¢µçÈÝÁ¿²î±ðµÄ¹â·üϵͳֻÓÐÒ»¸öFiT½òÌùµç¼Û¡£¡£¡£¡£¡£¡£¸Ã½×¶ÎµÄFiT¼°ÄêÐÂÔö×°»úÈÝÁ¿×ª±ä¶¼ºÜÊÇÆ½ÎÈ¡£¡£¡£¡£¡£¡£FiT½òÌùÒÔÿÄê5%µÄϽµËÙÂʵݼõ £¬£¬£¬£¬£¬£¬£¬£¬ÄêÐÂÔö×°»úÁ¿ÔÚ120MWp×óÓÒ¡£¡£¡£¡£¡£¡£µÂ¹úÕþ¸®Ôڸý׶ζԽòÌùµÄ¹â·ü×°»ú×ÜÈÝÁ¿¼°²î±ðµÄ¹â·üϵͳÈÝÁ¿ÊµÑéÉÏÏÞ¿ØÖÆ£º2000Äê×ÜÈÝÁ¿ÉÏÏÞΪ350MW £¬£¬£¬£¬£¬£¬£¬£¬2002ÄêÐÞ¶©Îª1000MW¡£¡£¡£¡£¡£¡£2003Äê £¬£¬£¬£¬£¬£¬£¬£¬µÂ¹úÍÆ³öÊ®Íò¹â·üÎݶ¥ÏîÄ¿ £¬£¬£¬£¬£¬£¬£¬£¬¸ÃÏîÄ¿»ù½ðÔÚͬÄê7Ô±㱻ºÄ¾¡¡£¡£¡£¡£¡£¡£

Éú³¤½×¶ÎΪ2004ÄêÖÁ2009Äê¡£¡£¡£¡£¡£¡£×Ô2004ÄêEEG·¨°¸ÐÞ¶©°¸ÊµÑéºó £¬£¬£¬£¬£¬£¬£¬£¬µÂ¹ú×÷·ÏÁ˶Թâ·ü×°»ú×ÜÈÝÁ¿¼°²î±ðϵͳÈÝÁ¿µÄÉÏÏÞ¿ØÖÆ¡£¡£¡£¡£¡£¡£±ðµÄ £¬£¬£¬£¬£¬£¬£¬£¬×Ô2004Äê8ÔÂ1ÈÕÆð £¬£¬£¬£¬£¬£¬£¬£¬ÐµÄFiT½òÌùÂÊÕë¶Ô¹â·üϵͳװ»úÈÝÁ¿µÄ²î±ðʵÑé²î¶î½òÌù £¬£¬£¬£¬£¬£¬£¬£¬½òÌùÇø¼äÔÚ46¡«62Eurocent/kWh¡£¡£¡£¡£¡£¡£¸Ã½×¶ÎµÄÌØÕ÷Ϊ £¬£¬£¬£¬£¬£¬£¬£¬FiTϽµËÙÂÊÒÀȻƽÎÈ £¬£¬£¬£¬£¬£¬£¬£¬2008ÄêÐÞ¶©EEG·¨°¸Ç° £¬£¬£¬£¬£¬£¬£¬£¬Äê¾ùµÝ¼õËÙÂÊÔÚ5%¡«6.5%Ö®¼ä¡£¡£¡£¡£¡£¡£ÄêÐÂÔö¹â·ü×°»úÁ¿µÄÔöËÙÏÔÖøÌá¸ß £¬£¬£¬£¬£¬£¬£¬£¬Äê¾ù1100MWp×óÓÒ¡£¡£¡£¡£¡£¡£ÕýÊÇÕâÒ»½×¶Î×÷·ÏϵͳÈÝÁ¿ÉÏÏÞºó¹â·ü·¢µçÓ¦ÓõÄÉú³¤Îª¹â·üÉú²úÊÖÒÕÌṩÁ˹æÄ£¾­¼ÃЧӦ £¬£¬£¬£¬£¬£¬£¬£¬¼ä½ÓÔö½øÁ˹â·ü×°»ú±¾Ç®µÄϽµ¡£¡£¡£¡£¡£¡£2008ÄêµÄEEG·¨°¸ÐÞ¶©ºó £¬£¬£¬£¬£¬£¬£¬£¬ÒýÈëÁË×ÔÓùâ·ü·¢µçµÄ½òÌù¡£¡£¡£¡£¡£¡£ÒÔºóÕû¸ö¹â·üFiT½òÌùÇø¼äÄڵĽòÌùϽµËÙÂÊΪ5.5%¡«7.5%¡£¡£¡£¡£¡£¡£±ÈÕÕÆð²½½×¶Î5%µÄ½µ·ù¿É·¢Ã÷ £¬£¬£¬£¬£¬£¬£¬£¬Éú³¤½×¶ÎµÄFiT½òÌùϽµËÙÂÊÏÔ×ÅÔöÌí¡£¡£¡£¡£¡£¡£ÕâÑùµÄFiTµ÷½â²¢Ã»ÓÐÓ°ÏìͬÆÚ¹â·ü¹æÄ£µÄ½øÒ»²½À©´ó £¬£¬£¬£¬£¬£¬£¬£¬¾Ý´Ë¿ÉÍÆ¶Ï £¬£¬£¬£¬£¬£¬£¬£¬µÂ¹úÔÚ²ÎÕÕͬÆÚ¹â·ü±¾Ç®µÄת±äÉϵ÷½âFiT½µ·ù £¬£¬£¬£¬£¬£¬£¬£¬²¢²»Ó°Ïì¸Ã½×¶ÎͶ×ʹâ·üϵͳµÄ»Ø±¨¿Õ¼ä¡£¡£¡£¡£¡£¡£

µ÷½â½×¶ÎÊÇ´Ó2010ÄêÖÁ2012Äê £¬£¬£¬£¬£¬£¬£¬£¬¸Ã½×¶ÎFiTµ÷½âÇ÷ÓÚ³£Ì¬»¯ £¬£¬£¬£¬£¬£¬£¬£¬µ÷½â·ù¶ÈÒ²´óÓÚǰһ½×¶Î¡£¡£¡£¡£¡£¡£Ò»·½ÑÛǰһ½×¶Î´ó¹æÄ£µÄ¹â·ü×°»úÁ¿½µµÍÁËͶ×ʱ¾Ç® £¬£¬£¬£¬£¬£¬£¬£¬ÁíÒ»·½Ãæ³öÓÚ¶ÔFiT½«½øÒ»²½Ï½µµÄÔ¤ÆÚ £¬£¬£¬£¬£¬£¬£¬£¬×ÛºÏÆÊÎö´Ë½×¶ÎµÄFiT½òÌù¼ÛÇ®¼°Í¶×ʱ¾Ç®ºóÈÔÓÐÀû¿Éͼ £¬£¬£¬£¬£¬£¬£¬£¬2009ÄêÒÔºóµÂ¹ú¹â·üÐÂÔö×°»úÁ¿·ºÆð¾®Åç £¬£¬£¬£¬£¬£¬£¬£¬ÌìϹâ·ü·¢µçÁ¿Ò²ÊµÏÖÁ˽üÁ½±¶µÄÔöÌí¡£¡£¡£¡£¡£¡£2010Äê £¬£¬£¬£¬£¬£¬£¬£¬µÂ¹úÔÙ´ÎÐÞ¶©EEG·¨°¸ £¬£¬£¬£¬£¬£¬£¬£¬FiT½òÌùϽµËÙÂÊΪ6%¡«13%¡£¡£¡£¡£¡£¡£ÕâÒ»½×¶ÎµÄFiTµ÷½âÖ÷ÒªÊDzÎÕÕÐÂÔö×°»úÁ¿µÄת±ä £¬£¬£¬£¬£¬£¬£¬£¬Ò»·½Ãæ¿ÉƽÒÖÖÕ¶ËÓõç¿Í»§µç¼ÛÖÐÂÌÉ«µçÁ¦·Ö̯·ÑµÄ¹ý¿ìÔöÌí £¬£¬£¬£¬£¬£¬£¬£¬Ò»·½Ãæ×èÖ¹Á˹â·üÊг¡µÄ¹ýÈÈÉú³¤¡£¡£¡£¡£¡£¡£

4¡¢µÂ¹ú¹â·üµç¼ÛϽµÂÄÀú¼°Æôʾ

×ܽáµÂ¹ú¼ÈʵÏÖ¹â·ü´ó¹æÄ£Éú³¤ÓÖÒ»Ö±Ö¸µ¼¹â·üÉÏÍøµç¼ÛʵÏֿɾºÕùÐÔµÄÂÄÀú¿ÉÒԵóöÒÔϽáÂÛ¡£¡£¡£¡£¡£¡£

Ê×ÏÈ £¬£¬£¬£¬£¬£¬£¬£¬ÐèÒªÖÖÖÖ˰ÊÕ¼õÃâ¡¢²ÆÎñ½òÌùµÈÅäÌ×¹¤ÒµÕþ²ßÀ´½øÒ»²½½µµÍͶ×ʹâ·üµÄÃż÷¡£¡£¡£¡£¡£¡£Ôڵ¹úÇåÀʵĿÉÔÙÉúÄÜÔ´Éú³¤Õ½ÂÔÏ £¬£¬£¬£¬£¬£¬£¬£¬ÖÖÖÖÓÐÕë¶ÔÐԵġ¢ÇåÎúµÄ¹¤ÒµÕþ²ß¹ØÓÚ¹â·üÉú³¤µÄÖ¸µ¼¹¦²»¿Éû¡£¡£¡£¡£¡£¡£

Æä´Î £¬£¬£¬£¬£¬£¬£¬£¬Éú³¤³õÆÚ¸ß¶îµÄ¹â·üµç¼Û¹ØÓÚÉú³¤¹â·ü¹æÄ£ÊDZز»¿ÉÉÙµÄÌõ¼þ¡£¡£¡£¡£¡£¡£Ë½ÈË¡¢ÆóҵѡÔñͶ×ʹâ·üϵͳʱ £¬£¬£¬£¬£¬£¬£¬£¬³ýÁË×ÔÓùâµç´øÀ´µÄ½ÚÃâµç·ÑÍâ £¬£¬£¬£¬£¬£¬£¬£¬³öÊÛÓàµçÊÇÁíÒ»»ñÒæ·½·¨¡£¡£¡£¡£¡£¡£Òò´Ë £¬£¬£¬£¬£¬£¬£¬£¬¸ß¶îÊÛ¼Û´øÀ´µÄ»Ø±¨¿ÉÒԴ̼¤¹â·üµÄͶ×Ê £¬£¬£¬£¬£¬£¬£¬£¬À©´ó¹â·üÉú³¤µÄ¹æÄ£¡£¡£¡£¡£¡£¡£

ÔÙÕß £¬£¬£¬£¬£¬£¬£¬£¬Æ¾Ö¤¹â·üÉú³¤ÏÖ״һֱϵ÷¹â·üµç¼ÛΪδÀ´¹â·üÉú³¤Êг¡»¯¡¢Õþ¸®µ÷¿ØÍ˳ö»úÖÆÌṩÁË»ù´¡¡£¡£¡£¡£¡£¡£µÂ¹ú½×¶ÎÐԵص÷½âFiT½òÌù¼ÛǮһ·½Ãæ×èÖ¹ÁËÌ«¹ý̧¸ßÖն˵ç¼Û £¬£¬£¬£¬£¬£¬£¬£¬ÁíÒ»·½ÃæÖ¸µ¼¹â·üµç¼ÛÔÚδÀ´¾ßÓоºÕùÐÔ¡£¡£¡£¡£¡£¡£

×îºó £¬£¬£¬£¬£¬£¬£¬£¬×èÖ¹²ÆÎñ¼ç¸º´ó¶î±¾Ç®µÄÕþ²ß°ü¹ÜÁËÉú³¤¹â·üµÈ¿ÉÔÙÉúÄÜÔ´µÄ¿ÉÒ»Á¬ÐÔ¡£¡£¡£¡£¡£¡£µÂÍõ·¨¶¨Ç¿ÖƵçÁ¦¹«Ë¾ÊÕ¹º¿ÉÔÙÉúÄÜÔ´ £¬£¬£¬£¬£¬£¬£¬£¬²¢Í¨¹ýÂÌÉ«µçÁ¦·Ö̯·ÑµÄ·½·¨ÈÃÖÕ¶ËÓõç¿Í»§¼ç¸ºÓâ¶î±¾Ç®µÄ×ö·¨¼õÇáÁ˹ú¼Ò²ÆÎñ¼ç¸º £¬£¬£¬£¬£¬£¬£¬£¬ÔöÇ¿ÁË20ÄêÏÞÆÚµÄFiT½òÌùµç¼ÛµÄ¿ÉÐÐÐÔ¡£¡£¡£¡£¡£¡£

ͨ¹ý¸øÓè¹â·üϵͳװÖÃÕßÔÚͶ×ʺͻر¨ÉϵÄË«ÖØÖ§³Ö £¬£¬£¬£¬£¬£¬£¬£¬µÂ¹úÖ÷ÒªÒÀÀµ¾ßÓÐϸ»¯¶¨¼Û¡¢ºã¾Ã°ü¹ÜÇҾ߿ɲÙ×÷ÐÔµÄFiT½òÌùµç¼ÛÀ´´Ì¼¤Æä¹â·ü·¢µçµÄÉú³¤¡£¡£¡£¡£¡£¡£±ðµÄ £¬£¬£¬£¬£¬£¬£¬£¬µÂ¹úFiT½òÌùµç¼Ûͨ¹ýȨºâ¹â·ü±¾Ç®ÒÔ¼°ÐÂÔö×°»úÁ¿µÄת±ä £¬£¬£¬£¬£¬£¬£¬£¬·ÖÈý¸ö½×¶Î½µµÍFiT½òÌùµç¼Û £¬£¬£¬£¬£¬£¬£¬£¬ÔÚ¹â·ü·¢µçÎȲ½Éú³¤µÄͬʱ½µµÍÁ˹â·üµç¼Û £¬£¬£¬£¬£¬£¬£¬£¬Æ½ÎÈÁ˵çÁ¦Êг¡²¢Ê¹¹â·üµç¼Û¸ü¾ßÓоºÕùÁ¦¡£¡£¡£¡£¡£¡£

ÎÒ¹ú´Ì¼¤¹â·üÓ¦ÓÃÊг¡Éú³¤µÄÕþ²ßÒ²¿É·Ö³ÉͶ×Ê¡¢»Ø±¨Á½¸ö½Ç¶È¡£¡£¡£¡£¡£¡£Í¶×ÊÆ«ÏòÉÏ £¬£¬£¬£¬£¬£¬£¬£¬ÒÔ½ðÌ«Ñô¹¤³ÌΪ´ú±í £¬£¬£¬£¬£¬£¬£¬£¬ÎÒ¹úʹÓòÆÎñ×ʽð¶Ô¹â·üϵͳ¾ÙÐÐǰÆÚͶ×ÊÒ»´ÎÐÔ½òÌù¡£¡£¡£¡£¡£¡£»£»£» £»£»Ø±¨½Ç¶ÈµÄÕþ²ßÆð²½½ÏÍí £¬£¬£¬£¬£¬£¬£¬£¬Ö±µ½2011Äê¹ú¼ÒÉú³¤Ë¢ÐÂί²ÅÖÆ¶©Á˺£ÄÚ¹â·üµÄÉÏÍøµç¼Û²½·¥¡£¡£¡£¡£¡£¡£ÏÖÔÚ¶Ô2011Äê7ÔÂ1ÈÕÒÔǰÅú×¼½¨Éè¡¢2011Äê12ÔÂ31ÈÕÒÔǰ½¨³ÉͶ²úÇÒ¹ú¼Ò·¢¸ÄίÉÐδºË¶¨¼ÛÇ®µÄÌ«ÑôÄܹâ·ü·¢µçÏîÄ¿ £¬£¬£¬£¬£¬£¬£¬£¬Í³Ò»É󶍯äÉÏÍøµç¼ÛΪÿǧÍßʱ1.15Ôª£¨º¬Ë°£©¡£¡£¡£¡£¡£¡£¶ø2011Äê7ÔÂ1ÈÕ¼°ÒÔºóÅú×¼µÄÌ«ÑôÄܹâ·ü·¢µçÏîÄ¿ £¬£¬£¬£¬£¬£¬£¬£¬ÒÔ¼°2011Äê7ÔÂ1ÈÕ֮ǰÅú×¼µ«×èÖ¹2011Äê12ÔÂ31ÈÕÈÔ佨³ÉͶ²úµÄÌ«ÑôÄܹâ·ü·¢µçÏîÄ¿ £¬£¬£¬£¬£¬£¬£¬£¬³ýÎ÷²ØÈÔÖ´ÐÐÿǧÍßʱ1.15ÔªµÄÉÏÍøµç¼ÛÍâ £¬£¬£¬£¬£¬£¬£¬£¬ÆäÓàÊ¡£¡£¡£¡£¡£¡£¨Çø¡¢ÊУ©ÉÏÍøµç¼Û¾ù°´Ã¿Ç§Íßʱ1ÔªÖ´ÐС£¡£¡£¡£¡£¡£¹ØÓÚÏíÊÜÖÐÑë²ÆÎñ×ʽð½òÌùµÄÌ«ÑôÄܹâ·ü·¢µçÏîÄ¿ £¬£¬£¬£¬£¬£¬£¬£¬ÆäÉÏÍøµç¼Û°´ÍâµØÍÑÁòȼú»ú×é±ê¸ËÉÏÍøµç¼ÛÖ´ÐС£¡£¡£¡£¡£¡£

ÎÒ¹úסÃñÓÃµçÆ½¾ù¼ÛǮԼΪÿǧÍßʱ0.5Ôª £¬£¬£¬£¬£¬£¬£¬£¬¹â·üµç¼ÛÊÇÆäÁ½±¶¡£¡£¡£¡£¡£¡£Í¬Ê± £¬£¬£¬£¬£¬£¬£¬£¬ÎÒ¹úÌ«ÑôÄܹâ·ü·¢µç³ÉÄÚÇéµ±ÓڹŰ廯ʯÄÜÔ´·¢µç±¾Ç®µÄ2¡«4±¶¡£¡£¡£¡£¡£¡£¹ØÓÚ×Ô¾õ×ÔÓõÄÂþÑÜʽ¹â·ü×°ÖÃÓû§À´Ëµ £¬£¬£¬£¬£¬£¬£¬£¬Í¶×ÊʵÏÖµÄÊÕÒæÌåÏÖΪ½ÚÔ¼ÁËÒÔסÃñÓõç¼ÛÇ®¼ÆÁ¿µÄµç·Ñ¡£¡£¡£¡£¡£¡£¹ØÓÚ¹â·ü·¢µçÕ¾µÄͶ×ÊÕßÀ´Ëµ £¬£¬£¬£¬£¬£¬£¬£¬Óë¹Å°å»¯Ê¯ÄÜÔ´·¢µçÏà±È £¬£¬£¬£¬£¬£¬£¬£¬ÆäÀûÈó¿Õ¼ä½ÏС¡£¡£¡£¡£¡£¡£ÈôÊÇͶ×ÊÕß»ñµÃÁËÖÐÑë²ÆÎñµÄÒ»´ÎÐÔͶ×ʽòÌù £¬£¬£¬£¬£¬£¬£¬£¬ÄÇôͶ×ʹâ·üϵͳµÄ»Ø±¨¼ÛÇ®Óë¹Å°åÄÜÔ´Ï൱¡£¡£¡£¡£¡£¡£µÂ¹úÉú³¤¹â·üÓ¦ÓõÄÔçÆÚFiT¼ÛÇ®ÊÇסÃñÓÃµçÆ½¾ù¼ÛÇ®µÄ3±¶×óÓÒ £¬£¬£¬£¬£¬£¬£¬£¬ÔÙÍŽáͶ×ÊÉϵÄ˰ÊÕ¡¢´û¿îÀûÂÊÉϵÄÓÅ»Ý £¬£¬£¬£¬£¬£¬£¬£¬ÆäÊÕÒæ¿Õ¼äÏà¶Ô¸ü´ó¡£¡£¡£¡£¡£¡£

±ðµÄ £¬£¬£¬£¬£¬£¬£¬£¬ÎÒ¹ú°ïÖú¹â·üÓ¦ÓõÄÕþ²ßϵͳÏà¶Ô±¡Èõ¡£¡£¡£¡£¡£¡£Ëæ×ÅδÀ´¹â·üÓ¦ÓÃÊÖÒÕµÄÉú³¤¡¢Í¶×ʱ¾Ç®µÄת±ä £¬£¬£¬£¬£¬£¬£¬£¬°ïÖúÕþ²ßµÄ´Ì¼¤Á¦¶ÈÐèÒªÒ»Ö±µ÷½â¡£¡£¡£¡£¡£¡£Ò»µ©¸Ä±äǰÆÚͶ×ʵÄÒ»´ÎÐÔ½òÌù»ò¼òµ¥µÄÉÏÍø¶¨¼Û £¬£¬£¬£¬£¬£¬£¬£¬Êг¡ÈÝÒ×·ºÆð¹ý¼¤·´Ó¦ £¬£¬£¬£¬£¬£¬£¬£¬ÇÒÕþ¸®Ã»ÓÐÆäËü²ÆÎñÕþ²ß¡¢½ðÈÚÕþ²ßÓèÒÔÓ¦±ä¡£¡£¡£¡£¡£¡£2013Äê7ÔÂ14ÈÕ¹úÎñÔº×ÜÀíÀî¿ËÇ¿Ö÷³ÖÕÙ¿ªµÄ¹úÎñÔº³£Îñ¾Û»áÉÏÖ¸³ö £¬£¬£¬£¬£¬£¬£¬£¬Òª¡°ÍêÉÆ¹â·ü·¢µçµç¼ÛÖ§³ÖÕþ²ß £¬£¬£¬£¬£¬£¬£¬£¬Öƶ©¹â·üµçÕ¾·ÖÇøÓòÉÏÍø±ê¸Ëµç¼Û £¬£¬£¬£¬£¬£¬£¬£¬À©´ó¿ÉÔÙÉúÄÜÔ´»ù½ð¹æÄ£ £¬£¬£¬£¬£¬£¬£¬£¬°ü¹Ü¶ÔÂþÑÜʽ¹â·ü·¢µç°´µçÁ¿½òÌùµÄ×ʽðʵʱ·¢·Åµ½Î»¡±¡£¡£¡£¡£¡£¡£ÎÒ¹úδÀ´¹â·ü·¢µçµÄµç¼ÛϵͳÐèÒª½øÒ»²½µÄϸ»¯ £¬£¬£¬£¬£¬£¬£¬£¬²¢ÇÒÔöÌí¶àÑùµÄ²ÆÎñ¡¢½ðÈÚÕþ²ßÓèÒÔ¸¨Öú¡£¡£¡£¡£¡£¡£

×îºó £¬£¬£¬£¬£¬£¬£¬£¬Õþ²ßÉϹØÓÚµç¼ÛʵÑéµÄÏÞÆÚ²¢Î´¸øÓè˵Ã÷ £¬£¬£¬£¬£¬£¬£¬£¬Í¶×ÊÕßÎÞ·¨Ô¤ÆÚÊÕÒæ¼°½ÓÄɱ¾Ç®ÏÞÆÚ £¬£¬£¬£¬£¬£¬£¬£¬½ø¶øÓ°ÏìͶ×Ê×°Öùâ·üµÄÆð¾¢ÐÔ¡£¡£¡£¡£¡£¡£²ÎÕյ¹úÊ®¶àÄêÀ´¹â·üÉú³¤µÄ¶¯Á¦ÈªÔ´ £¬£¬£¬£¬£¬£¬£¬£¬ÎÒ¹ú¿É˼Á¿½øÒ»²½¶Ô¹â·ü·¢µçÉÏÍøµç¼Û¾ÙÐÐϸ»¯ £¬£¬£¬£¬£¬£¬£¬£¬²¢Í¨¹ýÁ¢·¨µÈ·½·¨°ü¹ÜÕþ²ßµÄÎȹÌÐÔ¡£¡£¡£¡£¡£¡£±ðµÄ £¬£¬£¬£¬£¬£¬£¬£¬Ó¦¶à½ÓÄɲÆÎñ¡¢½ðÈÚµÈÕþ²ßÊÖ¶ÎÀ´½µµÍº£ÄÚ˽È˼°ÆóҵͶ×ʹâ·üϵͳµÄÃż÷ £¬£¬£¬£¬£¬£¬£¬£¬´ÓͶ×Ê¡¢»Ø±¨Á½¸ö·½ÃæÎª¹â·üÉú³¤Ìṩ¶¯Á¦¡£¡£¡£¡£¡£¡£ËäÈ»ÎÒ¹úÄÜÔ´¡¢µçÁ¦Êг¡ÓëµÂ¹ú²»¾¡Ïàͬ £¬£¬£¬£¬£¬£¬£¬£¬È«Çò¹â·ü±¾Ç®¼°ÊÖÒÕµÄÉú³¤½×¶ÎÒ²ÈÕÐÂÔÂÒì¡£¡£¡£¡£¡£¡£Î´À´ÖйúÍÆ¶¯¹â·üµÈ¿ÉÔÙÉúÄÜÔ´Éú³¤µÄÕþ²ß·½·¨Ó¦ÔÚ×ÅÖØ×ÛºÏ˼Á¿±¾¹úµÄÄÜÔ´¡¢µçÁ¦¼ÛÇ®ÒÔ¼°¹â·ü¹¤ÒµÏÖ×´µÄ»ù´¡Éϵ÷½â±¾¹úµÄ¹â·üÉú³¤Ä£Ê½¡£¡£¡£¡£¡£¡£

¼¯ÍÅÊ×Ò³|ÁªÏµ2121·Ç·²¹Ù·½ÍøÕ¾|2121·Ç·²¹Ù·½ÍøÕ¾¼ò½é|ÕÐÆ¸ÐÅÏ¢

°æÈ¨ËùÓÐ 2121·Ç·²¹Ù·½ÍøÕ¾ ¾©ICP±¸16034488ºÅ-1 ¾©¹«Íø°²±¸11040102700155

µØÖ·£ºÖлªÈËÃñ¹²ºÍ¹ú±±¾©Êк£µíÇøÎ÷Ö±Ãű±´ó½Ö62ºÅ

ÍøÕ¾µØÍ¼